Loading...
A Guide to the GCF Independent Redress Mechanism (IRM)
If the Green Climate Fund has funded or supported the project that is causing you harm, you may be able to file a complaint with its accountability mechanism, the Independent Redress Mechanism (IRM).
What is the GCF?
The Green Climate Fund (GCF) is the world’s largest dedicated climate fund. Established in 2010 under the UN Framework Convention on Climate Change (UNFCCC), it is headquartered in Incheon, South Korea. The GCF provides grants, loans, equity, and guarantees to projects and programmes in developing countries, aiming to support climate change mitigation and adaptation. The GCF works through Accredited Entities (AEs), which may be multilateral development banks, UN agencies, national development banks, or private sector companies that implement GCF-financed projects.
What is the IRM?
The GCF has an independent accountability mechanism: the Independent Redress Mechanism (IRM).
Established in 2017, the IRM receives complaints from people who believe they are being, or may be, harmed by GCF-funded activities. If you are, or may be, affected by a GCF-funded project, you can file a complaint with the IRM.
The IRM also considers requests from developing countries to reconsider funding proposals which the GCF has rejected. This guide will focus on complaints by project-affected communities (only), and not funding reconsiderations.
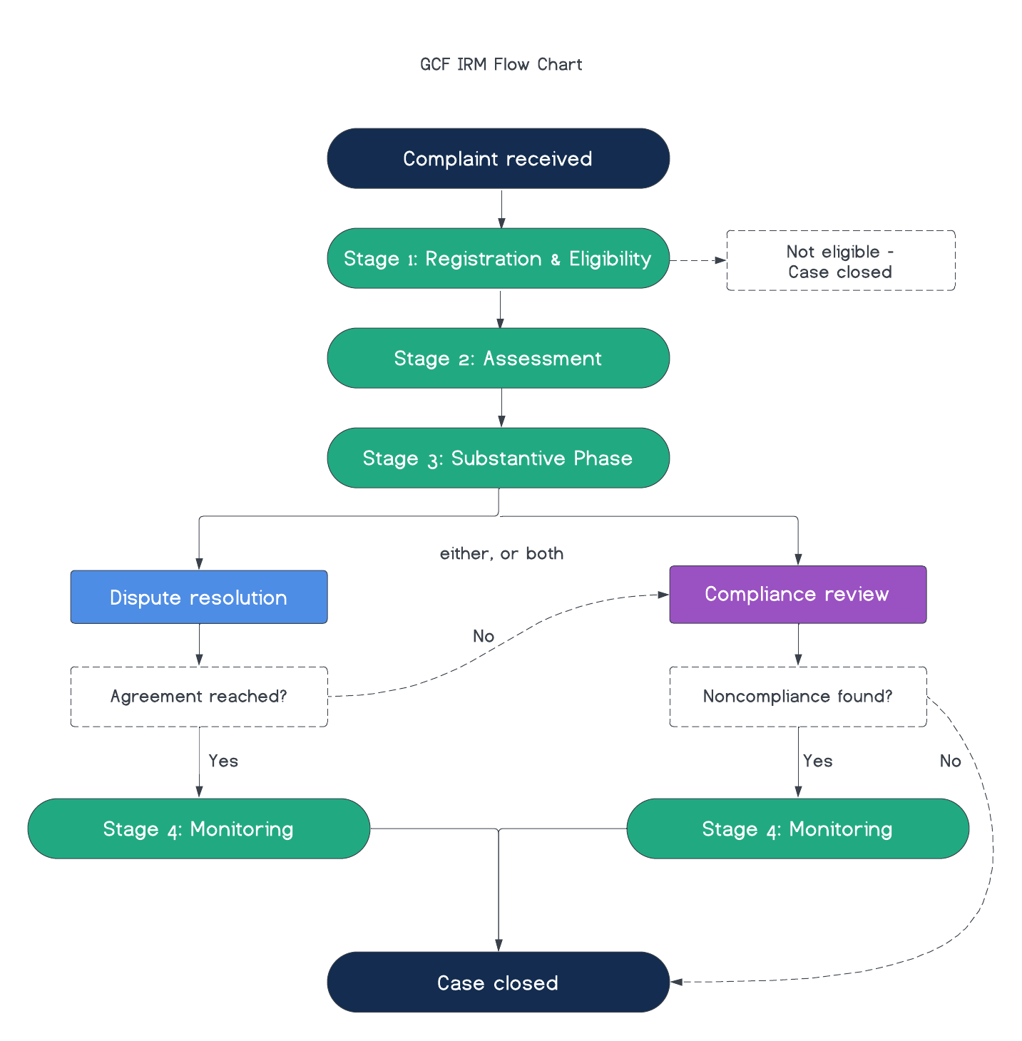
If your complaint is found to be eligible, the IRM has two functions to try to resolve the complaint: dispute resolution (also known as problem solving) or compliance review. You can decide which process you would like your complaint to enter if found eligible. If you want to try both dispute resolution and compliance review, dispute resolution is undertaken first. The two functions cannot be done simultaneously. You can learn more about the difference between dispute resolution and compliance review, and which option is better for your complaint on the homepage of this Guide.
Dispute Resolution
The IRM's voluntary dispute resolution process, also referred to as “problem-solving”, aims to resolve issues collaboratively. During the problem-solving phase, the IRM team facilitates information sharing, joint fact-finding, mediation, dialogue and negotiation between the affected communities, the entity implementing the project, and potentially other project stakeholders including the GCF itself, with the goal of reaching mutually agreeable solutions to the issues raised in the complaint.
Dispute resolution is a flexible process and depends on the willingness of all parties to participate. If an agreement is reached, the IRM will formalize it and monitor its implementation. If the process fails, the complaint may proceed to compliance review.
You can learn more about this phase below.
Compliance Review
At the IRM, the fact-finding investigation process is called “compliance review”. During the compliance review, the IRM investigates whether GCF has complied with its operational policies, including its environmental and social safeguards, and whether any non-compliance has contributed to harm to the community. The IRM then prepares a compliance report with findings and recommendations. Recommendations may include remedial actions and/or other steps needed to respond to, or prevent, non-compliance with GCFs policies.
The Board makes the final decision on the complaint and any actions that will be taken, which may include the development of a remedial action plan. The IRM then monitors the implementation of any remedial action plan, as well as any other actions required by the Board.
You can learn more about this phase below.
Can you complain to IRM?
Before filing a complaint, ask yourself the following questions. If your answer is YES to all of the questions, then you can complain to the IRM.
The IRM accepts complaints about projects and programmes funded – or under consideration for funding – by the GCF. The IRM can accept complaints about projects that have closed, so long as the complaint is filed within two years of you becoming aware of the harm caused by that project.
Tip: You can find information about projects and their status in the GCF’s project database, via an information disclosure request, or by contacting the IRM directly for help.
The IRM accepts complaints from:
- One or more project-affected people who are experiencing (or at risk of experiencing) harm as a result of a GCF-funded project or programme
- Authorized representatives can file a complaint on behalf of affected individuals or communities.
Important: Complaints cannot be submitted anonymously, but you can request confidentiality regarding your identity or sensitive information. If you fear retaliation, notify the IRM immediately to discuss protective measures.
Harm is understood broadly and can include impacts on land, livelihoods, health and safety, Indigenous Peoples, gender equality, cultural heritage, biodiversity, climate, and/or exposure to sexual exploitation, abuse, or harassment.
The IRM encourages, but does not require, complainants to attempt to resolve concerns with the Accredited Entity or the project implementer. If you fear reprisals or face other barriers to doing so, you can skip this step—just explain why in your complaint (for example, you fear retaliation, face communication barriers, or have had bad experiences with project stakeholders in the past).
Online complaint form
Complaint filing checklist
Download checklistStrengthen your complaint by referencing GCF policies
When filing your complaint to the IRM, you may want to reference GCF policies that were violated. Environmental and social safeguard policies play an important role in your complaint. These safeguards are rules and policies designed to identify and mitigate risks associated with GCF activities, with an overarching goal of preventing environmental and social harms. Understanding these safeguards is essential for anyone seeking to hold banks accountable for harms associated with their investments.
The IRM receives complaints related to all GCF operational policies, including concerns that the GCF has failed to comply with its Environmental And Social Policy, its Indigenous Peoples Policy, its Gender Policy, and/or the project-specific provisions of its Information Disclosure Policy, which are explained below.
NOTICE: Including references to these policies is optional but can strengthen your complaint by identifying clear grounds for GCF’s accountability.
GCF Policies
Through its Environmental and Social Policy, all GCF-supported activities are required to comply with the following obligations (among others):
- Social and environmental protection: GCF-supported projects must avoid, and where avoidance is impossible, mitigate adverse impacts to people and the environment.
- Engaging communities and sharing information: GCF projects must involve open and inclusive consultations with affected people throughout the project. This includes asking for input on how to reduce and manage risks, and making sure information is shared in a clear, timely, and culturally appropriate way.
- Gender considerations: Accredited Entities must look at how projects may affect women, men, and people of diverse gender identities differently, and design measures to address these risks.
- Zero tolerance for Sexual Exploitation, Abuse, and Harassment (SEAH): The GCF does not tolerate sexual exploitation, abuse, or harassment in any project. Accredited Entities must have measures to prevent SEAH and respond quickly and respectfully to survivors if it occurs.
- Following the law: GCF will only support projects that comply with national and international law.
- Workers’ rights: GCF projects must ensure decent work, fair treatment, non-discrimination, equal opportunity, and safe working conditions, guided by international labour standards.
- Indigenous Peoples: GCF projects must avoid harming Indigenous Peoples. If impacts cannot be avoided, they must be minimised, mitigated, or compensated fairly. Projects must respect Indigenous rights to land, culture, and traditions, and secure Free, Prior and Informed Consent (FPIC) where required.
- Human rights: GCF projects must respect and protect human rights. Activities must not cause or worsen human rights abuses.
- Biodiversity and ecosystems: Projects must protect biodiversity, critical habitats, water flows, and the benefits that ecosystems provide to people.
The Indigenous Peoples Policy requires that all GCF-financed activities respect and protect the rights, dignity, and cultures of Indigenous Peoples, while promoting their full and effective participation in climate action. It obliges the GCF and its Accredited Entities to avoid adverse impacts on Indigenous Peoples, and where impacts cannot be avoided, to minimise, mitigate, or compensate for them in fair and culturally appropriate ways. The policy emphasises respect for Indigenous knowledge systems, livelihoods, and collective rights to lands, territories, and resources, consistent with the UN Declaration on the Rights of Indigenous Peoples (UNDRIP). Crucially, it requires that projects secure Free, Prior and Informed Consent (FPIC) in circumstances where activities may significantly affect Indigenous rights, lands, or resources, and it commits the GCF to ensuring that benefits and opportunities for Indigenous Peoples are equitably shared.
The Gender Policy commits the GCF and its Accredited Entities to integrate gender equality and women’s empowerment across all stages of GCF-financed activities. It requires projects to identify and address how climate change and project interventions may differently affect women, men, and people of diverse gender identities, through mandatory gender assessments and the design of gender action plans. The policy obliges Accredited Entities to apply a gender-responsive approach that promotes equal participation and access to benefits, prevents discrimination, and actively addresses risks of gender-based violence, including sexual exploitation, abuse, and harassment.
The Information Disclosure Policy requires the GCF and its Accredited Entities to proactively share key project information with affected communities and the public in a timely and accessible way. For projects considered by the GCF Board, Environmental and Social Impact Assessments (ESIAs) and other core safeguards documents must be disclosed at least 120 days before Board consideration for Category A (high risk) projects and at least 30 days before Board consideration for Category B (medium risk) projects. These documents must be made available in languages and formats accessible to affected people. The policy also requires disclosure of project funding proposals, monitoring reports, gender assessments, and Indigenous Peoples Plans, with limited exceptions for confidential or commercially sensitive information. The aim is to ensure transparency, accountability, and meaningful participation by giving communities enough time and information to review and respond before decisions are made.
Within five days of you filing your complaint, the IRM will acknowledge and register your complaint. A summary will be published on the IRM case register (respecting confidentiality).
The IRM will then determine whether it meets their eligibility criteria. The IRM will assess:
- Project: The complaint must be related to a project that is being funded, or under consideration for funding, by the GCF. The IRM can also accept complaints about projects that have closed, so long as the complaint is filed within two years of you becoming aware of the harm caused by that project.
- Harm: The complaint must assert that harm (including environmental and/or social harm) has been caused or may be caused by the GCF project.
- Impact on the Complainant(s): The complainant(s) is/are or may be affected by the harm described in the complaint.
The IRM makes the final decision on eligibility and publishes its eligibility decision on its website. If your complaint is deemed eligible, IAM will proceed to the assessment stage. If your complaint is found ineligible, the IRM will close the complaint file and inform you about this decision.
All eligible complaints will then enter an assessment phase. In this stage, the IRM will develop its understanding of the complaint, engage with the complainants as well as other project stakeholders, and support the complainants to make an informed decision about whether to seek dispute resolution and/or compliance review.
Assessments at the IRM are flexible, and can include a review of GCF files, meeting interested parties, and visiting the project site.
During this assessment stage, the IRM is not trying to resolve the substance of the issues raised by the complaint. Rather, the goal of the assessment phase is to summarize the information the IRM has gathered, and identify the best approach to try to resolve the concerns raised by the complaint:
- If the parties agree to undertake dispute resolution, the complaint will enter that stage next.
- If the parties do not agree to a dispute resolution process, the complaint will enter compliance review.
- If the parties are interested in both dispute resolution and compliance review, the IRM will undertake dispute resolution first.
The IRM will speak to you about which option you prefer.
This stage will end with an assessment report, which will summarize the information gathered and note whether parties have agreed to a dispute resolution or if the complaint will be entering compliance.
All complaints that have been assessed and not closed should then enter a substantive phase. As mentioned, at the IRM you have the option to choose either dispute resolution or compliance review as the next step, or do both.
Dispute Resolution
Dispute resolution is a voluntary process where the IRM helps facilitate a “problem-solving” process between you (the complainant), the Accredited Entity, the project implementer, and the GCF if desired.
This process can involve dialogue and negotiation, mediation, information sharing, or joint fact-finding. This process can and should be designed and implemented together. The aim of a dispute resolution is to reach an agreement between all the parties, and find a mutually agreeable solution to your concerns.
Voluntary: Since dispute resolution is voluntary, any party can choose not to participate and participation requires consent from all involved. If parties agree to participate, communities can share their concerns about the project directly with the Accredited Entity and/or the project implementer (and possibly the GCF itself), and advocate for specific solutions to their concerns.
Outcome: If the parties reach an agreement, the IRM will help them to formalize those solutions in a signed agreement and will monitor its implementation. If no agreement is reached, the case will be transferred to compliance review. Upon completion of this phase, the IRM will publish the results of the dispute resolution process (including the agreement itself, if the parties consent).
For more details on the dispute resolution process, refer to the Procedures and Guidelines of the Independent Redress Mechanism.
Compliance Review
The IRM also offers compliance review. A compliance review is a fact-finding process where the IRM investigates whether the GCF followed its policies, including the ESP, when financing the project or programme.
The compliance phase consists of two steps:
Step 1: Compliance Appraisal:
The IRM first conducts a compliance appraisal to determine whether an investigation is necessary. The IRM looks for evidence of harm, evidence that GCF has failed to comply with its operational policies, and connections between the alleged harm and the potential non-compliance.
The appraisal stage is not a full investigation, but rather an assessment of whether there is some evidence of harm and/or some evidence of GCF failing to comply with its policies. If either are present, the GCF will proceed to conduct a full compliance investigation.
At the conclusion of this process, an appraisal report will be issued and published on the IRM’s website. If the IRM concludes that an investigation is warranted, a compliance investigation will be initiated. If an investigation is not warranted, the case is closed.
Step 2: Compliance Investigation
If an investigation is warranted, the IRM will conduct a compliance investigation. As mentioned above, this is the compliance review phase, which is a fact-finding process where the IRM investigates whether the GCF has complied with its operational policies, and whether such non-compliance has caused harm to the complainant(s).
After investigating, the IRM prepares an investigation report with its findings and recommendations for remedial actions, as well as steps needed to prevent future harm (as appropriate). The Board will make the final decision on any actions to be taken, before the compliance report and the Board’s decision are published on the IRM’s website.
If the Board-approved actions include the development of a Remedial Action Plan, the GCF Secretariat will develop that plan, in consultation with the IRM and complainants. If there is a disagreement between the IRM and the GCF Secretariat about the content of that plan, the IRM can return to the Board for further guidance. Once finalized, the Remedial Action Plan is also published on the IRM website.
For more details on the compliance review process, refer to the Procedures and Guidelines of the Independent Redress Mechanism.
If your complaint goes through a dispute resolution process and results in an agreement, or goes through a compliance review and results in a Remedial Action Plan or other Board-approved actions, then the complaint will enter a monitoring phase.
Dispute Resolution
If an agreement is reached, IRM will help the parties by monitoring the implementation of the agreement. The IRM will prepare and publish monitoring reports on its website annually. When the monitoring period ends (up to three years, unless extended by the IRM), the IRM will publish its final monitoring report and close the complaint.
Compliance Review
If the Board approves the development of a Remedial Action Plan, or other actions to be taken in response to a compliance review report, the IRM will monitor the implementation of that plan or those actions.
The IRM publishes monitoring updates annually on its website, for up to three years (unless the monitoring period is extended by the IRM). The complaint is then closed.
Comparison to best practice
Independence: The IRM’s reporting line is independent from fund management; it reports to the Board.
Transparency: The IRM provides a high level of transparency, publishing its Eligibility, Assessment, Problem Solving, Appraisal, Compliance Review, and Monitoring Reports within specified timeframes. The Nicaragua case does, however, highlight a shortcoming: the final compliance report was published only after Board approval, keeping complainants in the dark until after key decisions are made.
Remedy: The IRM can recommend that a Remedial Action Plan is developed, to articulate measures to remedy harm to communities and/or the environment.
Remedy: However the GCF Secretariat is charged by the Board with developing that Remedial Action Plan. This creates a risk that the Remedial Action Plan will not fully reflect the IRM’s analysis, nor the complainants’ wishes.
A look at the data
We have brought together some charts, based on the latest data available in the Complaint Dashboard, to offer a deep dive into the IRM’s performance.
Complaint Outcomes
Eligibility
Dispute Resolution Outcomes
Compliance Review Findings
Complaint issues
Complaint sectors
Policy recommendations to improve the IRM
The GCF Board should strictly adhere to the principles articulated by its Guidelines to facilitate consideration of IRM reports on grievances or complaints, avoid delay in reviewing compliance review reports, and refrain from initiating a de novo review of the facts. (GPP 51)
When preparing remedial action plans, the GCF Secretariat should fully reflect the IRM’s analysis and any board comments and recommendations, and take into account the complainants’ wishes. (GPP 54)
GCF accreditation agreements with other development finance actors should never prevent access to the IRM; rather, in co-financing situations, collaboration between independent accountability mechanisms should be encouraged.
When projects are submitted to the Board for approval, the Board should be notified of all IRM cases involving the proposed client(s) and their status and outcomes at the time of consideration. Recalcitrant clients, who have not remedied prior harm, should not be eligible for financing, similar to the consequences for those clients found to be involved in fraud and corruption. (GPP 44)
Email:
irm@gcfund.orgOnline complaint form:
https://gcf.i-sight.com/external/case/new/group=ComplaintIndependent Redress Mechanism, Green Climate Fund
175 Art Center-daero, Yeonsu-gu
Incheon 22004
Republic of Korea
Date Last Updated: Nov. 30, 2025